Venmo Case Study

 

Summary

Venmo is a digital wallet app where users can transfer funds quickly and use it as a social network. It is one of the most downloaded digital wallet apps launched in August 2009 and has grown to 52 million users on its platform in 2020. From a simple social network and digital wallet platform, Venmo has expanded its brand with Venmo Debit Card, Venmo Credit Card, Business Payments, Pay Anywhere (apps, online, stores), and Crypto Wallet.

This is a case study I decided to make for business owners and users in the United States that use digital wallet apps to transfer money quickly and manage expenses. 

 

My Role

Tools Utilized

  • Figma

  • Adobe Photoshop

  • Pen & Paper

UX/UI Designer

  • User Research

  • User flows

  • Wireframes

  • Visual Design

Project Length: 1 week - November 2021

Team Size: 1 - UX/UI Designer

 

User & Audience

Venmo users are mostly under 34 years old. According to the demographic statistics of Venmo users, 7.4 million of the P2P payment are aged between 18 and 34, 4.1 million are between 25 and 34 age group, and 3.3 million are from 18 to 24 years old. Only a small portion which is 1.4 million users are between the 34-44 group age.

 

Project Goals

  • To design an application that helps Venmo users to have an easier and quicker secured digital transaction on the platform.

  • Easier navigation experience.

  • Learn what features/services need to be improved.

  • To design a simple and user-friendly interface.

 

Personal Goals

  • Improve conducting qualitative interviews.

  • Improve the process of synthesizing research data.

  • Improve design skills: Wireframes, user flows, high-fidelity designs.

 

Understanding the Problem

The reason why I wanted to create a case study about this topic is that Venmo is considered to be one of the most successful digital wallet apps but since 2009, users are still having trouble accessing their monthly statements, tracking their past transactions, and unfamiliar with Venmo navigation on different platforms.

  • Struggles with navigation differences between the desktop and mobile app versions. ​

  • Users have no access to PDFs of monthly statements on the app. 

  • Users have no access to spending summaries on the app.

  • Users can't search for past transactions without scrolling through the users' profile's social feed (stories). 

  • Users have no access to view users friend lists. 

 

User Interviews

The goal of this research is to create a user-centered design project, I spent time having online discussions with 4 of my friends about their experiences with using the Venmo app: 2 of them are students and 2 of them are employed.

  • 2 out of 4 (all employed) are slowly switching to transferring money with other competitors such as Splitwise or Zelle. 

  • 1 of them knows that Venmo sends transactions monthly statements through email and desktop versions. 

  • 2 of them want Venmo to have a categorized spending summary. 

Overall, users have a hard time finding their friend list to request or send money and getting used to the app version compared to the desktop version. 

The key findings have given me more understanding of why users are not having a pleasant experience with using the Venmo app. I decided that there are three main solutions to solve user pain points.

  • Improve Profile Page

  • Siri Assistant

  • Monthly Statements

  • Spending Summary

 

Proposed Solution

Improve Profile Page

Based on the current version of the Venmo app (9.7.0), the profile page includes many options for users:

  • Transfer balance 

  • Past transactions 

  • Stories

  • Search Transactions 

  • Incomplete transactions 

  • Notification 

  • Settings 

  • Create a business profile

Though there are many options for users to navigate within the profile page, users still want to have access to their friend list, monthly statements, and spending summary from this page.

Based on users’ pain points, I decided to come up with an improved user flow for the profile page so that users can have more options for accessing information or sections they need without navigating to another page.

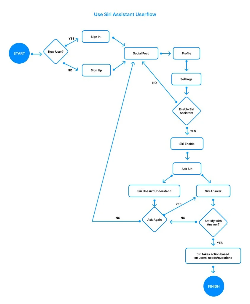
Siri Assistant

Based on the current version of the Venmo app (9.7.0), they have excluded the side menu bar which can navigate users quickly and efficiently out of the app. Currently, Venmo is using the bottom taskbar which includes 4 sections: Social Feed, Debit/Credit Card, Crypto Wallet, and Profile Page.

​It’s simplified but users are having a hard time navigating the Venmo app. I decided Venmo should include Siri assistance so that users can easily navigate within a voice message. My solution is to create a mode in settings in which users can click enable Siri on the Venmo app and navigate or get questions answered in seconds.

Monthly Statement

Based on the current version of the Venmo app (9.7.0), there is no access to the monthly statement of user spending or past transactions. The transactions can only be accessed through desktop versions or email and in .csv format. Most of the users find this format is inconvenient for them to view their monthly statements.

My solution is to create PDFs of monthly statements and included them on the profile page and search engine so that users can have access to their monthly statements and download files as PDFs or save them as pictures on their phones.

Spending Summary

Based on the current version of the Venmo app (9.7.0), there is no spending summary and users are demanding Venmo to have this feature available for non-Venmo credit/debit card users. The outcome of having this feature encourages Venmo users to use the app to pay in-store, pay shared bills, or do online shopping.

​My solution is to include this feature along with the monthly statements on the profile page.

 

User Flow

 

Wireframe

 

Final User Interface & Experience Design

 

Learning Points

This project has been a great learning experience for me from a research perspective. It was my first project as a UX/UI designer and has helped me to have a better understanding of user research, the importance of it, and project management. Through the research process, I struggle to decide what features to include in the final designs but by doing so helped me discover more solutions to this case study.

Thank you for taking the time to read through this case study.

Scroll to top